ok138cn太阳集团关于2022-2023学年度本科生奖学金评选预通知
各位同学:
为激励学生奋发学习、刻苦钻研、追求卓越,根据《太阳集团tyc9728ok138cn太阳集团本科生奖学金管理办法》(详见附件1)。结合我院实际,为了更好开展2022-2023学年度本科生奖学金评选工作,相关事项预通知如下:
一、参评条件
学生参评各类奖学金需满足《党委学生工作部关于开展2022-2023学年本科生奖学金评选工作的通知》、《太阳集团tyc9728ok138cn太阳集团本科生奖学金管理办法》第八条。
申请参评2022-2023学年奖学金应满足以下条件:
(一)德:遵守宪法和法律,热爱社会主义中国,拥护中国共产党的领导;尊师爱校,遵守学校规章制度,无损害学校声誉的言行;孝敬父母,诚实守信,遵守社会公德。
(二)智:刻苦学习,勇于探索,积极实践,努力掌握现代科学文化知识和专业技能,评选年度内无不及格科目。
(三)体:积极锻炼身体,身心健康,学生体质健康测试合格。
(四)美:自觉提高审美能力和人文素养,积极传承和弘扬中华美学。评选年限期间至少参加一项美育课程或美育活动(校院均可)。
(五)劳:积极参加学校、学院(系)、班级、宿舍等集体活动,积极参加劳动实践和志愿服务。评选年限期间至少参加一项劳育课程或劳育活动(校院均可)。
(六)其他:评奖年度未受学校通报批评或违纪处分。评奖年度受处分且下一年度解除处分的,只影响本年度评奖,不影响下一年度评奖。
各项奖学金具体参评条件详见《太阳集团tyc9728本科生奖学金管理办法》。
其中根据《太阳集团tyc9728ok138cn太阳集团本科生奖学金管理办法》关于2022-2023学年公益时要求如下:参加社会公益活动(含义务劳动)的次数不少于2次。2023年转专业转入的同学需在原专业参评2022-2023学年本科奖学金。
二、 公益时认定
公益活动泛指在遵守国家法律法规和学校规定、保证学生安全和维护学生权益的前提下组织进行的,并利用个人时间、经历、技能、资源,自愿、无偿地服务于社会生产、生活和他人的行为。活动内容包括社区服务、环境保护、知识传播、公共福利、社会治安、帮助他人、社会援助、勤工助学公益岗及学校或学院组织的社会实践活动等。有效公益时认定包括符合认证时段内的下列公益活动:
(1)在i志愿公益时平台录入的公益活动;
(2)其他可被证明且具有有效证明材料的公益活动。
三、综合素质测评
综合测评计算方法详见《太阳集团tyc9728ok138cn太阳集团本科生奖学金管理办法》第六章,以附件1内容为准。
1.学生参评各类奖学金必须提交相应证明的扫描件,且获奖证明材料中必须有本人姓名及获奖名称(等级)在内,否则不予加分,请提前自行联系主办方提供证明,填写《申请表》且个人签名确认(附件2)
2.各种活动、赛事、项目等级的划分,主要按照以下三种方式综合评定:(1)主办方的性质和等级;(2)奖状上盖章等级;(3)参与受众的范围,且原则上活动、赛事、项目等级不得超过参与受众的范围。
3.德育加(扣)分计入时间为评选年度开学第一天至班级收取评选材料的最后一天(以校历为准),确因客观原因未在上一学年使用的德育加分材料,可顺延至下一学年度的综合测评及奖学金评定中使用,并提供上一学年无法使用的证明材料。
4.申请学生应对所提交材料的真实性负责,如有弄虚作假,一经查实,取消获奖资格,收回奖学金和奖励证书,并进行通报批评。情节严重的,由党委学生工作部(学生处)根据太阳集团tyc9728学生处分管理规定进行处理。
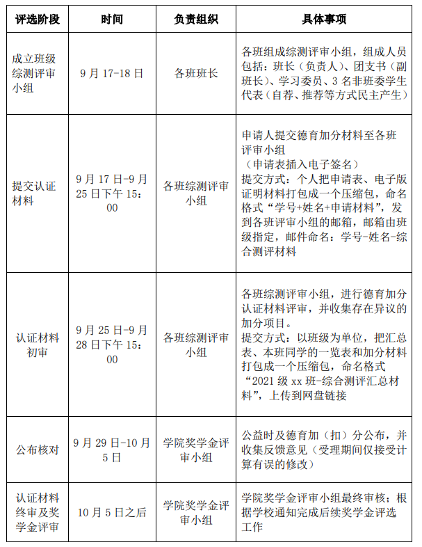
四、评选时间安排
温馨提示:参评2022-2023学年度所有类型的奖学金都需准备好所有加分及公益证明材料,若错过提交时间,不再接受任何的材料补提交。各班综测评审小组对现有材料进行加分及公益认证,若申请人有疑问,仅限于对现有材料提出回应和反馈意见,不再接受任何的加分及公益补认证!因自身原因错过公益时和德育加分认证而影响参评奖学金,由学生本人自行承担!
班级提交材料的网盘链接:https://pan.sysu.edu.cn:443/link/5FEA6D9EE26AC9C96282194FFF509EFB
五、奖学金结果应用
经公示审核通过后的综测结果将应用于《党委学生工作部关于开展2022-2023学年本科生奖学金评选工作的通知》,待学校下发名额后,排序从高到低。
附件:
1.理学〔2023〕15号 关于印发《太阳集团tyc9728ok138cn太阳集团本科生奖学金管理办法》的通知
2.ok138cn太阳集团2022-2023学年奖学金综合测评申请表
3.ok138cn太阳集团2022-2023学年本科生综合素质测评情况汇总表
太阳集团tyc9728ok138cn太阳集团学生工作办公室
2023年9月16日

